End-to-end UX for the nation's leading household payroll and HR platform — eliminating paper-based client onboarding with a fully digital, research-driven web application that scales with the business.
TEAM is the nation's leading provider of comprehensive outsourced payroll and human resources services for household employees — managing everything from payroll and taxes to insurance, HR, and employer liability. Despite their expertise, their client onboarding process was stuck in the past.
New clients had to fill out lengthy paper forms, submit them through various channels, and wait for manual processing. This friction slowed down business operations, frustrated clients, and created a barrier to growth. The constant back-and-forth with paperwork made it nearly impossible to scale efficiently.
The goal was simple: eliminate the paper. Build a digital platform so intuitive that onboarding a new household employer felt effortless — not like filing your taxes.
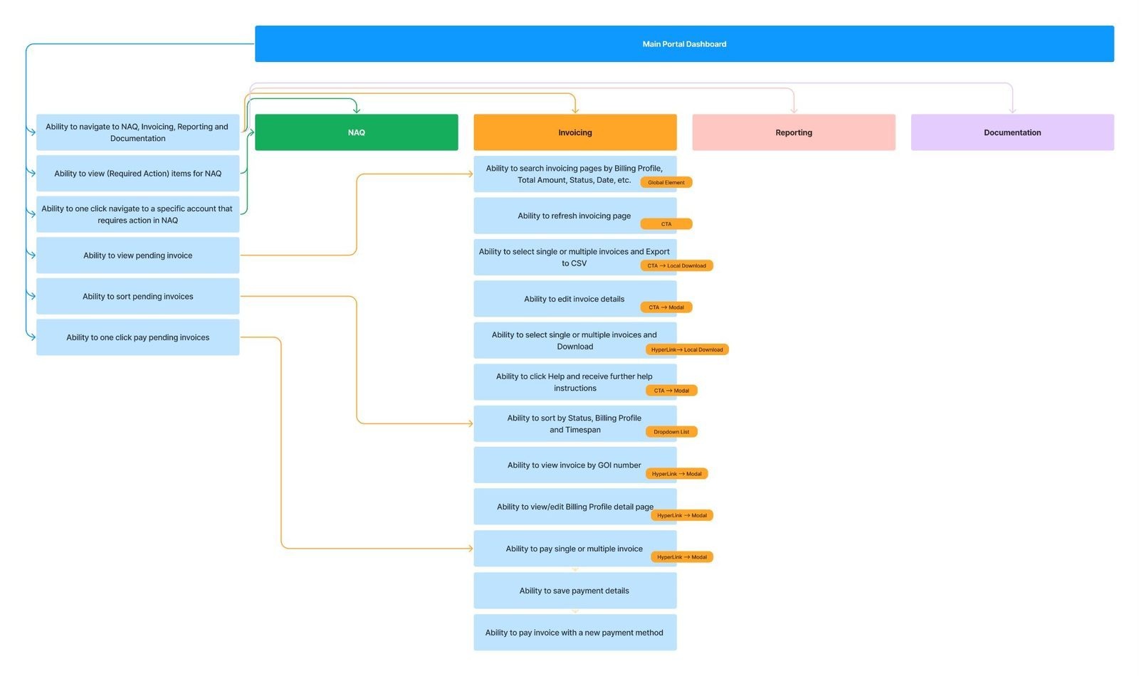
One of the most complex flows was the invoice portal — giving clients the ability to manage payment methods, view invoices, and pay — all within a single, intuitive interface.
Invoice Portal Flow Chart — Main Portal Dashboard
Before committing to high-fidelity design, I built low-fi wireframes to stress-test the onboarding flows with real TEAM stakeholders. This surfaced early friction in the multi-step form structure and informed key layout decisions — particularly around how to handle complex employee data entry without overwhelming users.

Single Form — Onboarding Start

Long Form — Multi-step Onboarding

Dashboard — Earlier Iteration (Pre-Final)
The platform allows clients to submit all employee and account information through an intuitive step-by-step interface — completely replacing paper forms and email chains. Contextual tips and real-time validation guide users through complex fields, preventing errors before they happen.
The invoice portal integrates payment management directly into the platform — clients can add payment methods, view outstanding invoices, and pay with a single click. The dashboard gives both clients and TEAM specialists a clear view of onboarding progress, outstanding tasks, and account health at a glance.

Main Dashboard — Final UI

Policies Section — Onboarding Flow

Invoice Portal — Manage Payments

Invoice Portal — Add Payment Method
The new platform eliminated paper-based onboarding entirely. What previously took 2–3 weeks of back-and-forth forms, emails, and manual data entry was reduced to a guided digital process clients could complete in under 3 days — at their own pace, on any device. Internal specialists reported spending significantly less time chasing missing information and more time delivering value to clients. Support tickets related to onboarding dropped sharply in the first quarter post-launch.